ビジネス契約書専門の行政書士(特にIT&クリエイター系の契約書に強い)
ビジネス法務コーディネーター®の大森靖之です。
目次
- 1.契約書のフォント、「内容とは無関係」と切り捨てていませんか?
- 2.フォントは契約の効力には影響なし。相手の受ける“印象”には影響する
- 3.フォントの印象(一般論)
- 4.契約書は“法的文書”であると同時に、“お客様に見せる書類”でもある
- 5.フォントが生んだ先入観と、実務上の教訓
- 6.まとめ
本シリーズ「契約書のトリセツ」では、
契約書にまつわる基本的な知識や実務上の注意点を、
初心者の方にもやさしく、わかりやすく解説しています。
毎回ひとつのテーマを取り上げ、現場で役立つ視点をお届けします。
1.契約書のフォント、「内容とは無関係」と切り捨てていませんか?
先日、ある広報業者の社長から、
対外文書の作り方について話を聞く機会がありました。
その中で印象に残ったのが、
「フォントによって、受け手の印象は驚くほど変わる」という指摘です。
同じ内容であっても、
- 力強く見えたり
- やさしく見えたり
- 論理的に感じられたり
- 押しつけがましく感じられたり
と、受け取られ方が変わるという話でした。
それを聞きながら、
ふと、こんなことを思いました。
これ、契約書でもまったく同じでは?
2.フォントは契約の効力には影響なし。相手の受ける“印象”には影響する
大前提として、契約書のフォントが原因で、
契約の法的効力が左右されることはありません。
いわゆる契約自由の原則のもとでは、
どのような形式・体裁であっても、
当事者の合意があれば契約は成立します。
もっとも、
「効力」と「印象」は別の話です。
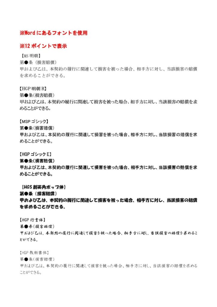
3.フォントの印象(一般論)
広報の世界では、フォントの印象は概ね次のように整理されるそうです。
【ゴシック系】
- インパクト重視
- 小さな文字でも読みやすい
- 力強い
- 論理的
- やや圧迫感が出やすい
【明朝系】
- 品のよさを感じさせる
- 小さな文字だとやや読みにくい
- 柔和な印象
- 感覚的
- 押しつけがましくない
これを見て、
「契約書といえば明朝体では?」
と思われる方も多いかもしれません。
しかし、企業法務の現場で数えきれないほどの契約書を見てきた実感としては、
実際に使われているフォントはかなり多様です。

4.契約書は“法的文書”であると同時に、“お客様に見せる書類”でもある
契約書は、社内だけで完結する文書ではありません。
取引先、顧客、委託先など、
社外の人が目にする対外文書です。
その意味では、
- ホームページ
- 会社案内パンフレット
- 提案書
- 見積書
と同列に、
会社のブランドイメージを構成する要素のひとつ
と捉えることもできます。
実際、大手企業では、
- 契約書
- 規約
- 覚書
- 各種通知文
まで含め、
すべての対外文書でフォントを統一しているケースも見かけます。
そこには、
「契約書も、会社の顔である」
という考え方があるのではないでしょうか。
5.フォントが生んだ先入観と、実務上の教訓
かつて、ポップ体で作成された契約書を初めて目にしたとき、
正直なところ、
「まあ、こんなフォントを使う会社だから、内容もそれなりだろう」
と感じたことがありました。
ところが、実際に条文を精査してみると、
非常に相手に有利な条件が、丁寧に織り込まれていたのです。
この経験以降、私は契約書を審査する際、
- できるだけ電子データで受け取り
- 一度フォントを統一し
- 見た目の印象を排した状態で読み込む
という手順を取るようになりました。
一方で、
フォントによって相手の警戒心が和らぐ
という場面があるのも、また事実です。
たとえば、
- UDフォントを使っていると
「やさしい配慮の行き届いた会社」という印象を持たれる - 対外文書でフォントが統一されていると
「しっかりした会社だな」と感じられる
といった評価がなされることもあるのではないでしょうか。
もっとも、これはあくまで感覚的・心理的な話にすぎませんが。
6.まとめ
フォントが、
契約の法的効力を左右することはありません。
しかし、
「お客様に見せる書類」という観点に立てば、
フォントが与える心理的影響を無視することもできません。
ちなみに個人的には、
いわゆる“契約書の王道”とされる明朝体が好みです。
もっとも、
- ブランドイメージを重視したい
- 読みやすさを優先したい
- 配慮の姿勢を伝えたい
といったご要望があれば、
その意図を踏まえて対応することになります。
契約書は、
条文だけでなく「どう受け取られるか」まで含めて設計するもの。
そんな、契約書にまつわる四方山話でした。

【執筆者】
ビジネス法務コーディネーター®/行政書士 大森 靖之
現場で実際に使える判断基準を前提に、契約実務を整理しています。
【ご質問受付中】
「この場合はどう考える?」「ここが気になる」
といったご質問がありましたら、お気軽にお寄せください。
本ブログや音声配信(『契約書に強くなる!ラジオ』)で取り上げます。
また、契約書の作成・見直し、契約実務の整理、
セミナー・講座のご相談(オンライン可)にも対応しています。
上部の「問い合わせフォーム」よりご連絡ください。
最後までお読みいただき、ありがとうございました。











この記事へのコメントはありません。