ビジネス契約書専門の行政書士(特にIT&クリエイター系の契約書に強い)
ビジネス法務コーディネーター®の大森靖之です。
目次
- 1. 起業コラム
- 2. 通常の取引では「終わり方」を最初に設計します
- 3. ところが「共創」になると、これが一気に抜け落ちる
- 4. だからこそ「始める前」に整理しておく
- 5. 「共創」の前に話し合っておきたい7つのチェックポイント
- 6. セミナーのご案内(2026年2月28日開催)
1. 起業コラム
NPO法人さいたま起業家協議会の起業コラムに、
「共創で『途中でやめる』ことは、失敗ではない」
というテーマで寄稿しました。
▼当該「起業コラム」をご覧になるには、以下の画像をクリックしてください

今回のコラムでは、
共創(協業・コラボ・事業提携などを含めた広い意味での取り組み)において、
「途中でやめる」「方向転換する」という場面をどう考えるか
という視点を取り上げています。
2. 通常の取引では「終わり方」を最初に設計します
一般的な取引契約では、
- 解除条項
- 中途解約条項
- 契約期間と更新・見直しの条件
といった形で、
「終わり方の設計」をあらかじめ契約書に落とし込むのが普通です。
加えて、
与信の確認、契約締結の手順、取引開始後の管理といったことも、
特別なことではなく、当たり前の実務として行われています。
3. ところが「共創」になると、これが一気に抜け落ちる
不思議なことに、
共創という文脈になると、
- 勢い
- ノリ
- 信頼関係
- 「まずやってみよう」
といった要素が前面に出て、
通常の取引では当然に行っていることが、
後回し、あるいは省略されてしまうケースが非常に多くなります。
結果として、
- やめたくてもやめられない
- 方向転換の話ができない
- 感情がこじれてしまう
といった状態に陥り、
共創そのものが壊れてしまう、という相談を数多く受けてきました。
4. だからこそ「始める前」に整理しておく
今回のコラムでお伝えしたかったのは、
「途中でやめることは失敗ではない」ということです。
むしろ、
やめられない設計こそが、一番危険。
状況が変わることを前提に、
どういう場合に立ち止まり、
どう整理し、
どう区切りをつけるのか。
それを
「共創をはじめる前の契約書」という形で言語化しておくことが、
結果的に、共創を長く、健全に続けることにつながります。
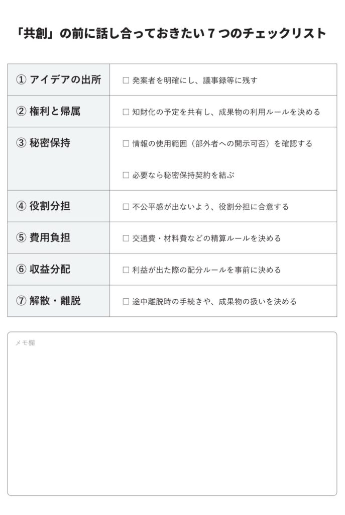
5. 「共創」の前に話し合っておきたい7つのチェックポイント
なお、今回のセミナー用に作成している
「『共創』の前に話し合っておきたい7つのチェックポイント」
については、手前味噌ですが、永久保存版だと思っています。
- アイデアの出所
- 権利と帰属
- 秘密情報の扱い
- 役割分担
- 費用負担
- 収益分配
- 解散・離脱の考え方
これらは、
「いつか揉めたときのため」ではなく、
揉めないために、最初に確認しておくための視点です。
ぜひ一度ダウンロードして、
すぐ使わなくても構いませんので、
どこかにしまっておいてください。
必要になったとき、
きっと役に立つはずです。

6. セミナーのご案内(2026年2月28日開催)
なお、今回のコラムで扱っている内容については、
2026年2月28日(土)開催のセミナー(主催:NPO法人さいたま起業家協議会)にて、
実例を交えながら、もう少し踏み込んでお話しする予定です。
本セミナーでは、知的財産の専門家である
ひので総合特許事務所の弁理士・赤塚先生
のお話しも聴ける貴重な機会となっております。
共創においては、
・アイデアやノウハウをどこまで共有するのか
・情報や知財をどのように整理・保護するのか
・契約と知的財産をどう組み合わせて設計するのか
といった点が、後になって問題になりやすいテーマです。
今回は、
契約実務の視点と、知的財産の専門的視点を掛け合わせて、
共創を始める前に整理しておきたい考え方をお伝えします。
また、本セミナーは無料でご参加いただけます。
「共創を始める前に、一度きちんと整理しておきたい」
「今の共創、このままでいいのか、少し立ち止まって考えたい」
という方は、この機会にぜひご参加ください!
(ご参加の申込は以下チラシのQRコードよりお願いいたします。)


【執筆者】
ビジネス法務コーディネーター®/行政書士 大森 靖之
現場で実際に使える判断基準を前提に、契約実務を整理しています。
【ご質問受付中】
「この場合はどう考える?」「ここが気になる」
といったご質問がありましたら、お気軽にお寄せください。
本ブログや音声配信(『契約書に強くなる!ラジオ』)で取り上げます。
また、契約書の作成・見直し、契約実務の整理、
セミナー・講座のご相談(オンライン可)にも対応しています。
上部の「問い合わせフォーム」よりご連絡ください。
最後までお読みいただき、ありがとうございました。











この記事へのコメントはありません。